杰克森医疗科技(上海)有限公司品牌商

7

手机商铺

qrcode
商家活跃:
产品热度:
  • NaN
  • 0
  • 1
  • 2
  • 1
品牌商

杰克森医疗科技(上海)有限公司

入驻年限:7

  • 联系人:

    客户服务部

  • 所在地区:

    上海 浦东新区

  • 业务范围:

    技术服务

  • 经营模式:

    生产厂商 科研机构

在线沟通

公司新闻/正文

阿尔兹海默症(AD)与小鼠疾病模型

3545 人阅读发布时间:2022-03-06 19:30

什么是阿尔兹海默症?
阿尔兹海默症(Alzheimer‘s Disease,AD )是一种常见的、但是起病隐匿的神经退行性疾病,俗称老年痴呆。该病自1906年首次发现已经过去了100多年,很多我们所熟知的名人,例如美国前总统里根、英国前首相撒切尔夫人,以及《百年孤独》作者加夫列尔·马尔克斯,都在晚年罹患阿尔兹海默症。

每年的9月21日,是“世界阿尔兹海默症日”,全世界各个国家和地区都会通过组织一系列不同的活动,让更多人了解并关注AD。

 
AD现状
 
根据2020年的一份报告,全世界大约有5000万名AD患者。随着老龄化趋势的加剧,患者数量也会逐年增加。AD病程缓慢且不可逆,临床上可表现为记忆力减退、语言功能障碍等脑功能异常和性格行为改变等,严重影响患者的日常生活。
 
目前,仅有几个可用于治疗AD的药物获得FDA批准使用:他克林、多奈哌齐、卡巴拉汀、加兰他敏、美金刚和美金刚多奈哌齐复方制剂,但是由于他克林会产生较强的肝脏毒性,已经退市。
 
这些药物都只能在一定程度上对部分患者起到有限的作用,并不能阻止或显著延缓病情的进一步发展。面对数量如此庞大的患者群体,各大药企纷纷投入巨资到药物研发中。
 
但是由于AD发病机制尚未明确,影响因素复杂,除了争议中的Aducanumab(也被大家称为aduCANumab)之外,近20年来还没有其他真正意义上的AD治疗药物获得FDA批准

新闻图片1
 
新药研发一直伴随着高风险和高收益,行业内也一直有着“双十”的说法,即:研发一款新药需要十年时间,花费超过十亿美金。用“火葬场”来形容目前的AD药物研发情况并不夸张,各大制药巨头更是接连损兵折将。
 
有数据显示,全球在AD上的药物研发投入已累计超过6000亿美元,其中失败的临床药物超过了300种,失败率超过99%,而癌症的药物研发失败率仅为81%。
 
 
动物模型与AD

考虑到AD疾病发展过程中涉及的多种因素,建立能够忠实再现人类病理表型的临床前动物模型将会更好的加速和推进AD药物研发。
 
动物模型为我们更好的了解AD发病机制提供了很好的工具,可以允许我们以另外一种方式进行疗法测试。
 
自从家族性AD(Familial Alzheimer‘s disease,FAD)突变被发现以来,许多转基因模型都可以重现AD的某些特征。例如无脊椎动物建模(如黑腹果蝇或秀丽隐杆线虫)具有繁育周期短等优点,但是他们的神经系统特征与人类相比差异过大。 
 
在脊椎动物中,小鼠是用来进行转基因建模的主要物种,因为它们的繁育周期短,成本相对较低。
 
因此, AD小鼠模型在AD药物研发中就显得非常重要,也是临床前研究中应用最多的模型[1]。对于AD研究中不同类型的小鼠模型,可以访问Alzforum:
https://www.alzforum.org/research-models/alzheimers-disease )进行查看。

新闻图片2
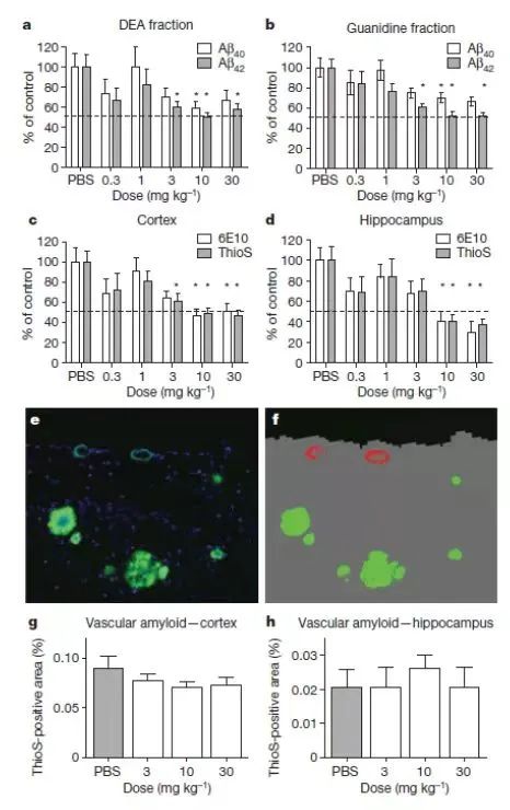
在一项临床前研究中,结果显示Aducanumab给药后
在 Tg2576 转基因小鼠中观察到了 Aβ 淀粉样蛋白斑块的减少[2]
 
新闻图片3
此外,在一项关于Candesartan的研究中
Candesartan逆转了5XFAD小鼠海马中的Aβ淀粉样蛋白面积和小胶质细胞激活的情况[3]
 
新闻图片4
杰克森实验室作为AD研究的推动者
可以提供多种常见的AD小鼠模型和临床前药效服务
 
新闻图片5
  
 
愈挫愈勇的AD新药研发

可以看到在2021年,ClinicalTrials.gov中登记注册的临床试验仍然有126项。其中, 疾病修正和缓解症状的小分子药物占据了大半,其他部分是疾病修正的生物疗法[4]
 
新闻图片6
 
在Aducanumab获批之后,2021年6月23日,渤健(Biogen)和卫材(Eisai)又联合宣布, FDA授予其针对Aβ的在研抗体Lecanemab (BAN2401)突破性疗法认定。
 
突破性疗法认定旨在授予那些潜在治疗严重疾病的药物,促进开发新药治疗尚未满足医疗需求的重病或威胁生命的疾病,缩短有前景的新药的开发和审查时间。

尽管目前业界对于Aducanumab的上市仍然充满争议,但是它的获批也极大地提升了大家对于AD等神经退行性疾病药物的研发热情。

同样的,2021年6月24日, FDA也授予礼来制药(LILLY)的在研新药Donanemab治疗AD突破性疗法认定。同时,礼来制药也计划在今年晚些时候通过加速审批路径提交其Donanemab的《生物制品许可申请》(BLA)。

由于AD发病机制复杂,发病原因至今尚未明确,所以对于寻找有效的疗法依旧困难重重。而在发现真正有效的疗法之前,世界各地的科研人员也正在尝试根据不同的假说,用不同的方式寻找答案,来攻克这一世纪难题。

上一篇

小鼠表型组数据库简介

下一篇

免疫缺陷小鼠模型选择指南

更多资讯

我的询价